找回密码
 立即注册
查看: 87|回复: 0

1.昆明理工大学356城市规划基础历年考研真题(2014-2025)

[复制链接]

1.昆明理工大学356城市规划基础历年考研真题(2014-2025)

[复制链接]

3775

主题

0

回帖

9331

积分

管理员

积分
9331
admin

3775

主题

0

回帖

9331

积分

管理员

积分
9331
2025-3-19 17:04:46 | 显示全部楼层 |阅读模式
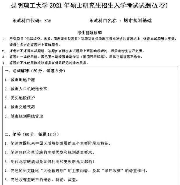
昆明理工大学356城市规划基础历年考研真题涵盖了该专业的基础知识和核心概念,题型多样,包括名词解释、简答题和论述题等。历年真题中,考生需要解答关于城乡规划理论、城市规划实践、城乡空间规划及其影响要素等方面的问题。这些真题不仅考察了考生对城乡规划基础知识的掌握程度,还检验了他们的分析能力和解决问题的能力。通过深入研究这些历年真题,考生可以更好地把握考试重点,为备考提供有力支持。

image.webp




付费看帖
剩余 22% 内容需要支付 30.00 元后自动显示真题下载链接
购买后将自动显示真题下载链接,您可自助下载。
您需要登录后才可以回帖 登录 | 立即注册

本版积分规则

小黑屋|无忧真题库 | 湘ICP备2025101113号-1 |网站地图

GMT+8, 2025-12-6 12:00 , Processed in 0.163147 second(s), 35 queries .

Powered by Discuz! X3.5

© 2001-2025 Discuz! Team.

快速回复